香港澳美制药的卤米松推广文案为什么会遭到皮肤科顶级专家炮轰?

    

       

4月18日,“皮科大夫朱学骏”在微博发布长文章称“强烈谴责香港澳美制药就卤米松乳膏误导公众的错误行为。”


朱学骏:北京大学第一医院皮肤科教授,卫生部突出贡献专家,中国皮肤科医师协会会长,北京健康咨询专家。


文中提到,朱医生在参加一个皮肤科界的学术会议上,看到香港澳美制药的易拉宝上写到“卤米松乳膏(商品名澳能):唯一明确指出儿童可放心使用的激素”。他表示这是非常严重的误导。



根据朱医生的微博,我们查询了以下信息:


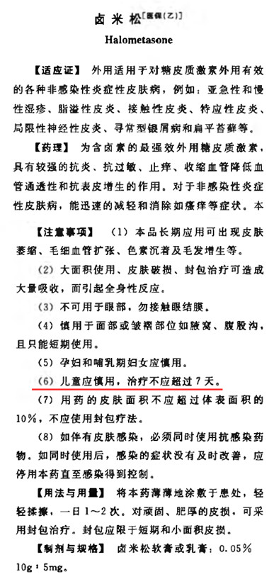
1. 《临床用药须知化学药和生物制品卷》药典2010年版

1351-1352页,卤米松的【注意事项】内容中,明确指出“儿童应慎用,治疗不应超过7天”


2. 根据中华医学会皮肤性病学分会2011年发布的《糖皮质激素-皮肤科规范应用手册》,卤米松被归类在激素类药物等级的“超强效”一栏中。



在“外用糖皮质激素类药物的选择原则与用药方法”一节中指出,除非临床特别需要或药品特别说明,强效及超强效外用肾上腺糖皮质激素类药物不应应用于12岁以下儿童。



在“儿童外用糖皮质激素药物的使用建议”一节中指出,儿童不宜使用超强效糖皮质激素制剂,并避免长期外用糖皮质激素制剂。



由以上信息可见,诸如卤米松的超强效类的糖皮质激素是不建议向儿童使用的,至少是不推荐长期使用。但香港澳美制药在宣传资料中却写“唯一明确指出儿童可放心使用的激素”确实是会给人带来误导!


在朱医生的微博下,还有人指责其是否在现场及时进行质疑,并质疑他带入个人感情色彩,甚至有其他利益方的问题。



当然,也有其他医生的力挺。


普通大众:


由此可见,医学科普非常有必要,并且任重道远!医学信息的传播讲究的是严谨,要有可靠科学依据,字斟句酌,才能帮助更多的人,而不是误导大众!

(欢迎转载,注明来源即可)


浏览次数:3676次