目前的“最佳医院排行榜”到底是怎么排出来的?

作者Dr.2,珍立拍股份公司董事长     

       

“身体不舒服,先百度一下(上网搜一下)!”这是当下不少患者得病时的口头禅。

在互联网时代,越来越多患者在看病前会先上网检索,检索的内容无外乎是:1,疾病本身 2,看病的医院和医生。但是在这个信息过载的时代,互联网检索出来的信息极其庞杂,而且良莠不齐。国内第一大搜索引擎百度近年来又屡次站在风口浪尖上,经过多次群体性事件后,用户信任度急剧下降。患病时在互联网上检索医院就诊,似乎成了一件不太靠谱的事情。

举个例子,假设想在上海看骨科疾病,在百度搜索关键词“上海最好的骨科”,会出现如下信息:

不难发现,百度搜索出来的前几条信息都是广告,让人看得眼花缭乱,难辨其真假。但是医疗专业人士很可能会发现,公认的几家上海最好的看骨科的医院都被淹没在了庞杂的信息海洋里。在巨大的信息量前,找到一家靠谱的医院犹如大海捞针,那患者怎样才能在互联网上获得就医相关的可靠信息呢?一个清晰直观的权威医院排行榜似乎能派上用场。

最佳医院排行榜是怎么诞生的?

近年来,国内的最佳医院排行榜层出不穷,不少咨询机构都通过各种调研方式排出了“最佳医院排行榜”。这些榜单或多或少的为患者求医带来了一些便利,同时,也有不少人好奇这些榜单是怎么评选出来的。其实,这些榜单的起源,都可以追溯到美国著名的US news和doximity的合作排名的全美医院与专科排行榜。

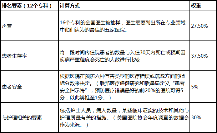
US news全美医院与专科排行榜评定方案

US News全国最佳医院专科排名每年更新一次,一共16个专科被收录,其中12个专科的排名主要由数据确定,另外4个专业排名则完全基于声誉与医生专家的调研。

US News的排名会显示每个专科前50家综合得分最高的医院。

不同排名因子的组合方式

另外4个专科的排名要素:纯由声誉来决定。这4个声誉专科中最注重的是门诊病人,因为这些专科的门诊病人很少会死亡,所以风险调整的死亡率在这里没有意义,这一点是非常不同其他12个专科的。因此,这些专科中的医院只根据声誉来排名。

反观我国的最佳医院排行榜,一般来说,第三方机构很难拿到国内医院的运营数据,直接由患者对医院进行排名又可能引发很多系统性问题,因此大部分机构会采用医疗专业人士同行评议的办法进行数据搜集,毕竟很多事情“只有医生知道”!

在此不妨以国内某一最佳医院排行榜为例详细说说。

国内某评定方案

综合榜单:

医院总得分:医院声誉分和科研学术分,经标化后分别以80%和20%权重计入总得分。

1)声誉分的产生:

由每个专科医生提名其所在专科最专业的十家医院,并按照提名顺序为医院计算分数:

2)学术分的产生:

声誉排名前150家医院名单,委托有资质的医学情报检索机构查询各单位上一年SCI文章发表和国家级自然科学、科技进步或发明类奖:

①特定医院SCI论文得分=特定医院前一年发表SCI论文影响因子得分之和;

②获得国家级自然科学、科技进步或发明类一等奖,每项计分100分;

③获得国家级自然科学、科技进步或发明类二等奖,每项计分50分;

医院科研学术分=①+②+③

专科排行榜:

由每个专科医生提名其所在专科最专业的十家医院,并按照提名顺序为医院专科计算分数。

假设有50位普外科专家,其中20人选择北京协和医院作为提名第一位,25人提名作为第二位,5人提名作为第五位,则北京协和医院在普外科的声誉总得分为:12x20+10x25+5x5+=535分。其平均声誉值即为10.7分(535/50=10.7,平均声誉值<12)。

对每个普外科专家提名的医院都进行声誉值及平均声誉值计算,即可获得各个专业的医院排名。

这些医院榜单排名真的够权威吗?

综观目前国内的医院评价体系,主要存在如下2个问题:

1.     参与评选的医生人数少

2.     评选过程不公开、不透明

不少榜单评选时号称“最了解情况的同行专家来评选本专科的最佳医院”、让最懂“学科建设的专家”来评医院的“专科声誉”,但是实际参与评选榜单的医生样本量总数非常少,全国只有不到3000人,平均到上榜的近40个专科则不达100名医生,一些小科室的参评医生更可能只有三四十人。

此外,由于种种条件制约,参评医生不可能对各家参评医疗机构进行现场检验,这时就需要较大的参评样本量以降低评选结果的偏差值。医疗专业人士进行同行评议这一理念无可厚非,但假若样本数过少,评选结果不可避免地会出现偏差。

同时,目前市场上的大多数医院排行榜单的评选过程并不公布,榜单排名过程也不接受社会的监督和实时查看,其客观性让人堪忧。医疗市场近几年变化剧烈,很多新医院崛起,老牌医院下滑明显,但从榜单上似乎反映不出实时的变化。

如何让医院排行榜单更客观公正?

从理论上来说,要让医院榜单更加客观公正只有两个办法:

1,扩大投票专家的数量,让更多的医学专业人士参与,当然可以给不同职称和资深的专家以不同的权重,但是投票基数越大,越可以规避系统性偏倚。

2,通过技术手段,将实时动态的投票结果公布出来,但要保护每个参与投票医生的隐私,也就是实名投票,匿名展示,公布各学科各医院的总体投票结果,接受全行业监督,通过阳光化规避一切暗箱操作!

目前国内的医院排行榜在一定程度上给患者在挑选医院这件事上提供了更为专业的参考指标,这是不可否认的,但只有更加公开透明,实时公布排名且更为权威的医院排名榜单,才能更有效地帮助患者提高检索信息的效率,减少就医过程中的弯路。

(欢迎转载,注明作者和来源即可,愿意与Dr.2交流的请加微信号:medicool3)


浏览次数:3441次