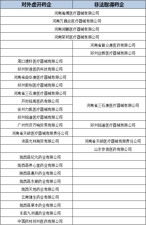
河南省税务局今年连续通报多起药企税收违法案例,这些涉嫌虚开发票的药企的犯罪内容是以对外虚开发票和非法取得发票为主,经过不完全整理,涉及虚开发票的企业如下:
上述表格中的郑州安迪医药科技有限公司3月2日因存在开具大头小尾发票、隐匿收入4041.57万元以及作为小规模纳税人只在一个季度申报了增值税,其他季度以未到达起征点申报0元,少缴增值税118.39万元、城建附加税13.56万元,所得税按10%核定征收,少缴87.66万元被河南省税务局处以少缴税额两倍罚款428.66万元进行通报过之外,近期又被河南省税务局再次通报处罚,4月14日河南省税务局发布了对该公司的《税务处理处罚决定书》、《税务行政处罚决定书》。


郑州安迪医药科技有限公司本次被通报的依旧是因为采取大头小尾方式开具发票均未缴税,河南省税务局依据相关法规条款,对郑州安迪医药科技有限公司偷逃的增值税1,183852.47元、企业所得税876580.83元和城市维护建设税82869.66元处以2倍罚款,罚款共计4286605.92元。
无独有偶,河南省税务局除了发布了近期因存在大头小尾逃税的《税务处理处罚决定书》、《税务行政处罚决定书》,还发布了两个重大税务事项通知书,分别是河南荣邦医疗器械有限公司和开封市豫兰医药物流有限公司。

公告显示,河南荣邦医疗器械有限公司非法取得进项发票价税合计3491.82万元、对外虚开价税合计2762.36万元。稽查局处以50万元罚款、并依法移送司法机关;开封市豫兰医药物流有限公司从广西御裕贸易有限公司、广西俊得乐贸易有限公司、广西泰露贸易有限公司、广西殷帮贸易有限公司这4家CSO取得89份进项发票价税合计939.14万元,与实际经营情况不符,并虚假申报、抵扣税款。
稽查局定性为虚开增值税专用发票行为,责令公司补缴虚开发票包含的增值城建附加税143.28万元、加收滞纳金,并处以60%罚款85.97万元。
河南省税务局除了给予河南荣邦医疗器械有限公司和开封市豫兰医药物流有限公司税务处罚以外,还将这两家企业认定为重大税收违法失信主体、实施多部门联合惩戒,适用D级纳税人管理措施,这将对以后的商业活动有较为严重的影响。
通过整理发现,在高额利润驱动之下,“虚开发票”现象依然在通过各种途径继续泛滥。不过,接连曝光的一系列医疗企业涉税违法案件,彰显税务部门对此领域涉税违法犯罪行为紧盯不放、严厉打击的高压态势。同时也表明国家对医疗行业各类税收违法行为的查处和曝光不是“一阵风”,税收综合治理长效机制正在逐步建立。
税务新风暴,税务机关将倒查三年税收,延伸至上下游企业
针对医疗行业涉税违法行为,国家稽查的手段也在不断升级。去年发布的《关于进一步深化税收征管改革的意见》中,官方强调,依法严厉打击涉税违法犯罪行为,要充分发挥税收大数据作用。
依托税务网络可信身份体系对发票开具、使用等进行全环节即时验证和监控,实现对虚开骗税等违法犯罪行为惩处从事后打击向事前事中精准防范转变。对重大涉税违法犯罪案件,依法从严查处曝光并按照有关规定纳入企业和个人信用记录,共享至全国信用信息平台。目前,税务部门已经充分运用税收大数据,积极展开行动。
近日,国税总局办公厅发布消息,税务部门查处并公开曝光5起骗取留抵退税案件。
对非主观故意违规取得留抵退税的企业,约谈提醒,促其整改;对恶意造假骗取留抵退税的企业,依法从严查办,按规定将其纳税信用直接降为D级,采取限制发票领用、提高检查频次等措施,同时依法对该企业近三年各项税收缴纳情况进行全面检查,并延伸检查其上下游企业。
除此之外,各个省市也会加强跨部门联动进行税务监管,开展部门间“数据破壁”行动,深化涉税涉费信息应用,联动开展税务监管,协同开展税费服务,这对于医药企业来说,税务数据化打破了信息壁垒,监管将再无死角。
相对于之前,税务机关只能通过发票、纳税申报等信息来掌握纳税人的涉税信息,难免会因为信息缺失、不对等,而让偷逃税等违法企业逍遥法,现在税务机关不仅通过税务方面掌握信息,还可以通过其他部门掌握纳税人大量的经济数据信息,彻底打破了信息壁垒,企业再想偷逃漏税钻空子已然行不通了。