医院财务科长投案自首,牵出又一医疗腐败窝案,院长受贿近1500万元,多名干部被立案调查

作者Dr.2,Medicool医库公司董事长     

       

又一起医疗腐败窝案被连锅端。前有四川省阿坝州人民医院一起医疗腐败窝案被连根拔起,从院长到检验科主任、药剂科主任等被阿坝州纪委监委同日留置,该院有173人主动上交违纪违规所得336.7万元。


现有四川省广安市邻水县第二人民医院财务科科长谭旭因挪用公款投案、自首,“引出”邻水县第二人民医院院长张晓明因贪污腐败、收受他人贿赂被法院起诉一案。张晓明案件的查处,在邻水县第二人民医院引起强烈地震。该院41人主动说清问题,上交违纪款180余万元。2021年6月,该院多名干部职工被立案审查调查。


2020年12月23日

邻水县第二人民医院原财务科科长谭旭在家人的陪同下,到邻水县监委投案。

2021年4月

邻水县监委给予谭旭开除公职处分,将其涉嫌犯罪问题移送检察机关依法审查起诉。

2021年5月

邻水县纪委监委给予该院院长张晓明开除党籍、开除公职处分,将其涉嫌犯罪问题移送检察机关依法审查起诉。

2021年6月

该院多名干部职工被立案审查调查。


邻水以案说法,刮骨疗毒。全县医疗系统共有320人向纪委监委主动说清问题,上交违纪款400余万元。


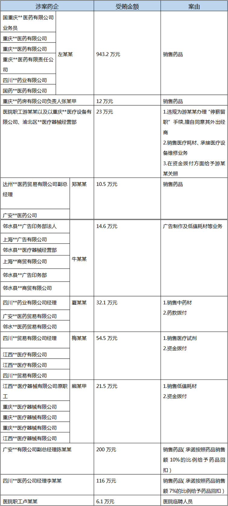
2021年9月24日,四川省邻水县人民检察院公开了对邻水县第二人民医院原院长张晓明的起诉书。起诉书中,四川省邻水县人民检察院宣布了张晓明的三重罪:贪污人民医院公款人民币89.542万元,接受27家公司的行贿1433.5万元,其中医械企业有24家,因失职致使人民医院的2424万余元的公款被挪用,致使国家利益遭受特别重大损失。


四川省广安市邻水县第二人民医院财务科科长谭旭贪污、受贿、挪用公款罪案


今年8月16日,中国检察网对外公布了四川省邻水县人民检察院对被告人谭旭提起刑事诉讼的起诉书。



据起诉书,谭旭因涉嫌贪污罪、受贿罪、挪用公款罪,于2020年11月23日被邻水县监察委员会采取留置措施。本案由邻水县监察委员会调查终结,以被告人谭旭涉嫌贪污罪、受贿罪、挪用公款罪,于2021年4月14日向本院移送审查起诉。


(一)贪污罪的事实:2008年至2014年,邻水县**人民医院(以下称**院)以现金方式发放职工的绩效、奖金。期间张某甲(另案处理)安排被告人谭旭按照行政办公会议的决定制作各科室的绩效、奖金领取表,不填写合计金额,待有关人员签字领取后,张某甲又安排被告人谭旭和甘某甲(**院原出纳、另案处理)、程某甲(**院原出纳、另案处理)在绩效、奖金领取表上修改数字或者虚增领取人员,再按照修改后的金额填写合计,由张某甲签字入账。被告人谭旭、程某甲、甘某甲在根据张某甲的安排套取公款的同时,在套取张某甲需要的金额之外,私下采取同样的方式套取公款64.36万元,由被告人谭旭与程某甲、甘某甲分别平分。其中,2009年至2011年被告人谭旭与甘某甲套取公款32万元,每人分得16万元;2012年至2014年被告人谭旭与程某甲套取公款32.36万元,每人分得16.18万元。


2014年,被告人谭旭与程某甲商量决定,由被告人谭旭利用其担任**院财务科科长、会计的便利,负责在**院职工工资、绩效、奖金、夜班费发放表中虚增发放金额,将虚增资金列支后,通过银行转账到二人各自保管的银行卡内据为己有。由程某甲负责办理银行卡,并交由二人分别保管,用于接收转入虚增资金。之后,程某甲安排妻子甘某乙先后找其表侄周某甲、侄女程某乙、姨妹梅某某、姨妹刘某某、妻弟媳彭某某等人提供了5张农商行银行卡。周某甲、程某乙、梅某某的银行卡交由被告人谭旭保管使用;刘某某、彭某某的银行卡则由程某甲保管使用。2014年6月至2020年10月被告人谭旭与程某甲一起共计虚增套取资金287.7885万元,被告人谭旭分得169.1126万元,程某甲分得118.6759万元。谭旭个人虚增套取资金107.8213万元。


(二)受贿罪的事实:被告人谭旭自2010年起,利用审核、拨付医院所购药品、医疗器械材料等项目款项的职务之便,多次收受供应商财物共计128.75万元。



起诉书可以看到谭旭贪污、套取医院公款首先是在其院长张晓明的指示下进行的。让医院的工作人员在事先做好的没有合计金额的表格上签字并领取绩效、奖金后,张某甲安排被告人谭旭和出纳人员在绩效、奖金领取表上修改数字或者虚增领取人员,再按照修改后的金额填写合计,由张某甲签字入账,而这部分套取的公款就都进入了院长张晓明的钱包。而此案的被告人谭旭则按照院长张晓明的流程“如法炮制”,用同样的方法套取公款,可谓是真正的做到了“上行下效”,为了金钱利益,无所不用其极。


广安市邻水县纪委监委第一纪检监察室负责人薛小明讲述:谭旭来了后交代了两个方面的问题,第一个主动交代了她自己挪用公款1000余万元的犯罪事实,第二个交代了第二人民医院院长张晓明涉嫌违纪违法的问题,其中涉嫌两个方面,一是涉嫌受贿的问题,二是涉嫌玩忽职守的问题。


四川省广安市邻水县第二人民医院院长张晓明贪污、受贿、国有事业单位人员失职案


九月,12309中国监察网曝光的一则起诉书,邻水县第二人民医院原院长张晓明涉嫌贪污、受贿、国有事业单位人员失职一案,由邻水县监察委员会调查终结,移送邻水县人民检察院审查起诉。



根据起诉书,四川省邻水县人民检察院宣布了张晓明的三重罪:贪污人民医院公款人民币89.542万元,接受27家公司的行贿1433.5万元,其中医械企业有24家,因失职致使人民医院的2424万余元的公款被挪用,致使国家利益遭受特别重大损失。


一、贪污

2009年至2014年,邻水县**人民医院(以下简称**院)均以现金方式发放职工绩效、奖金。期间,在发放绩效、奖金的时候,被告人张晓明安排谭某某(已起诉)按照行政办公会的决定制作各科室的绩效、奖金领取表,不填写合计。待有关人员签字领取现金后,被告人张晓明又安排谭某某和甘某某(另案处理)、程某某(已起诉)在绩效、奖金领取表上修改金额数字或虚增领取人员,再按修改后的金额填写合计,由被告人张晓明签字入账。被告人张晓明采用上述方式,共计套取**院公款人民币89.542万元,用于给相关单位及其工作人员拜年和被告人张晓明个人及家庭开支。


二、受贿

2004年至2020年,被告人张晓明利用其担任**中心卫生院*8、**院**等职务上的便利,在药品采购、资金拨付、人事调配等方面,为他人谋取利益,非法收受他人好处费共计1433.5万元。



三、国有事业单位人员失职

2014年以来,**院的财务工作由被告人张晓明分管,所有支出需要被告人张晓明签字同意,网银划账也需要被告人张晓明提供监管U盾授权。2014年10月,**院开通经费账户和新农合账户网上银行。每个账户均有两个U盾,一个由谭某某保管,用于数据录入,另一个本应由被告人张晓明保管,用于授权支付相关资金。被告人张晓明将应该由自己保管的U盾交由谭某某,默许谭某某独立划转资金。此后,该院所有资金均由谭某某直接通过网银U盾划转,银行将通过手机短信将每笔资金划转情况告知被告人张晓明。


2020年5月开始,谭某某先后多次将医院公款划转至自己保管使用的银行卡上用于网络赌博。直到2020年10月30日,被告人张晓明才通过银行短信发现谭某某划拨资金异常的情况。被告人张晓明找到谭某某,向其询问原因,谭某某表示其挪用公款300余万元借给了其亲朋好友,被告人张晓明得知情况后,未进一步核实,只是让其及时归还资金。此时,谭某某从**院经费账户和新农合账户挪用公款共计1856.429842万元。截至案发时,谭某某从前述两个账户挪用公款共计2424.050264万元,已归还553.34506万元,尚有1870.705204万元无法归还。


从这个腐败窝案就可以看出来,无论是以什么目的或者是从什么起因接受他人贿赂,或者套取公款,这都是有一就有二,一旦开始就像上了弦的玩具,只有不断奔跑才会避免这个玩具损坏。这个案件和四川阿坝州人民医院的医疗腐败案件一样,从上之下,从院长到其下属的部门、科室,均触犯刑法,贪污受贿、挪用公款、失职“无一幸免”。


这些医疗腐败窝案的发生,从其本质上证明了,医疗反腐的必要性,通过大范围、大力度的开展反腐、反贿赂专项工作,不仅一定程度上可以限制药品、器械或者看病价格持续上升的趋势,也是在净化医疗领域的工作环境,用外力严厉打击“害群之马”,现今,严厉打击医疗反腐已经获得很大效果,所以,在接下来的时间里,反腐行动指挥越来越“迅速”,惩罚力度会越来越大。

关于进行低成本可持续的有效在线学术推广,欢迎与Dr.2交流联系(微信号:medicool2)


浏览次数:3419次