院长动辄受贿近千万,今年已有不下37位院长被拉下马

作者Dr.2,Medicool医库公司董事长     

       

01

卫生院医务人员“身兼数职”向三甲院长行贿近千万


近期,中国检察网发布了一个“身兼多职”的医务人员向其他医院院长行贿的起诉书。



这个起诉书的被告人和以往贪污受贿的有所不同,不同点就在于这名被告人的身份,这名被告人是济南市商河县***中心卫生院额的医务人员,但是,基于他不甘于现有的医药事业,注册多个公司,成为**商贸有限公司、**商贸有限公司、**商贸有限公司、**商贸有限公司、**医疗科技有限公司、**医疗科技有限公司、**管理咨询有限公司的实际控股人。这也就解释了文章开头所说的“身兼多职”,既是医院的医务人员,也是多个公司的控股人,进行医药器械销售,其中包括了西门子设备、医院CT设备、磁共振成像设备、DSA设备以及康复楼康复设备。



在2011年至2017年期间,杨某某为谋取不正当利益,分别5次向淄博市**医院(原淄博市**人民医院)原院长段某某行贿,共计380万元。而文书中提到的淄博市**医院(淄博市**人民医院)原院长段某某,一名兢兢业业的专心治病救人的白衣天使、国家栋梁,随着职位的晋升、手中权力的增大,使他迷失方向,变得忘乎所以、放纵自己,肆意揽财,小到1000元购物卡、大到120万元的银行卡,对内收单位职工的钱,对外部经销商的贿赂更是来者不拒。


段某某担任医院院长的十余年间,其受贿领域遍布医院各个角落,在医疗器械采购、药品供应、工程建设、承包经营、职务晋升、岗位调整、职称评选、人员招聘等方面为他人谋取利益,非法收受35名个人和单位财物,共计折合人民币961.3 万元。


从2007年第一次接受医疗器械经销商20万元贿赂款,到单次受贿120万元,最后总受贿金额近千万。从一开始害怕到习以为常,可见段某某被金钱利益腐败多么彻底,逐渐走上一条不归路。


02

受贿近1600万元,院长一审获刑十一年


昨日(8月30日)南宁市中级人民法院开庭审理了广西中医学院第一附属医院院长唐农受贿一案。


2020年10月3日,唐农因涉嫌涉嫌严重违纪违法,接受自治区纪委监委纪律审查和监察调查,并于2021年2月2日被开除党籍和公职。



经南宁市中级人民法院审理查明,2004年至2020年,被告人唐农利用担任广西中医学院第一附属医院院长,广西中医学院副院长、院长,广西中医药大学校长等职务上的便利,为私营企业主游某等八人在工程项目承揽、医药和医疗设备采购等事项上提供帮助,非法收受上述人员给予的财物共计折合人民币1598.976945万元。



南宁市中级人民法院判决如下:以受贿罪判处被告人唐农有期徒刑十一年,并处罚金人民币一百二十万元。


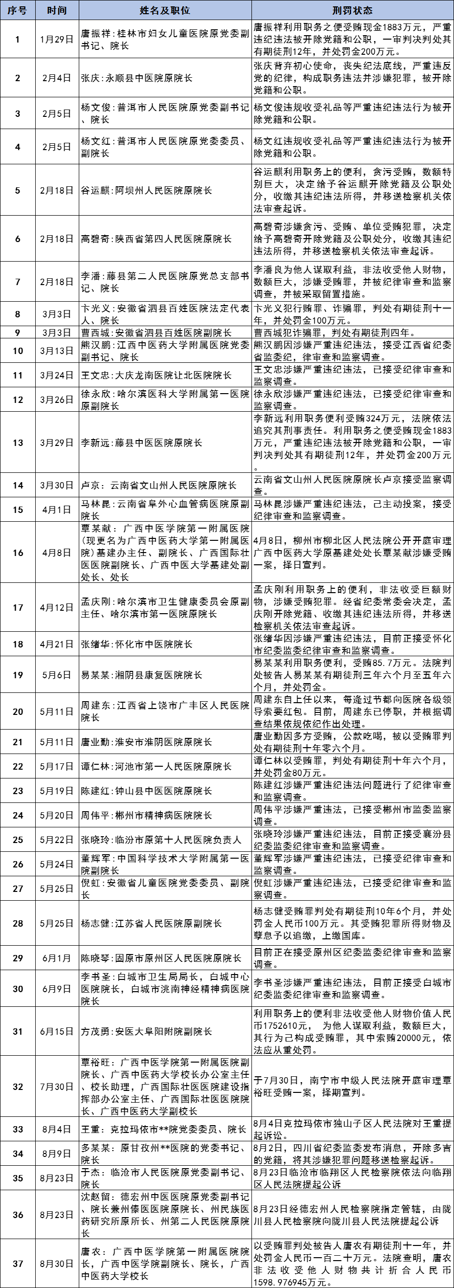
像上述案件医院院长甘愿堕落收受贿赂为医药企业开绿灯的情况自2021年开年以来,已经有不下37个医院院长被拉下马,具体案件可以参考下列详细数据。



医药行业贪污受贿案屡见不鲜,医院和药企之间更是存在众多说不清道不明的“潜规则”,尤其是拥有医院事务决定权的院长收受商业贿赂的案件只多不少。从目前曝光的医院院长受贿案件来看,2021年对医疗反腐的力度会不断升级,一旦被查明,那么关联腐败的个人及企业将难逃法律的制裁。


近来国家也着力整治行业风气,还有大批院长,主任贪污受贿被处理,坚决不放过任何一个漏网之鱼。随着医疗监管制度的推进,相信在未来,将会有更多的腐败人员被曝光。


关于进行低成本可持续的有效在线学术推广,欢迎与Dr.2交流联系(微信号:medicool2)


浏览次数:3172次