“神药”剔出医保目录,最后期限来了!

作者Dr.2,Medicool医库公司董事长     

       

去年8月,医保发〔2019〕46号 文件下发,在“明确地方权限”一项提到:各地应严格执行《药品目录》,不得自行制定目录或用变通的方法增加目录内药品,也不得自行调整目录内药品的限定支付范围。对于原省级药品目录内按规定调增的乙类药品,应在3年内逐步消化。消化过程中,各省应优先将纳入国家重点监控范围的药品调整出支付范围。

那么,重点监控的药品,什么时候调出支付范围,最后期限?

近日,一份名为《2020年医药服务管理工作要点》在业界流传,给出确切时限:关于医保目录管理方面,工作要点提出,要尽快制定增补品种的3年消化方案,于今年6月底前将国家重点监控品种剔除出目录并完成40%省增补品种的消化。

1、定了,重点监控品种剔除的最后期限6月底!那么,20个重点监控药品有哪些?

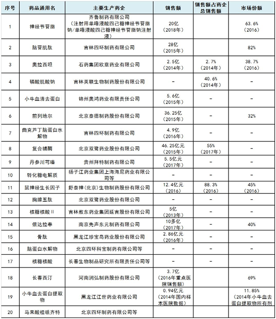
2019年7月1日,卫健委公布首批国家重点监控合理用药药品目录,从遴选出来的第一批20种重点监控药品看,也基本上囊括了近年来临床使用的具有类似“神药”特点的药品。这20种药品是神经节苷脂、脑苷肌肽、奥拉西坦、磷酸肌酸钠、小牛血清去蛋白、前列地尔、曲克芦丁脑蛋白水解物、复合辅酶、丹参川芎嗪、转化糖电解质、鼠神经生长因子、胸腺五肽、核糖核酸Ⅱ、依达拉奉、骨肽、脑蛋白水解物、核糖核酸、长春西汀、小牛血去蛋白提取物、马来酸桂哌齐特。




虽然这20个重点监控药品只有5个在2017版《医保目录》中,但是由于之前各地可以自行制定或者变通新增目录,其余15个品种则是地方《医保目录》增补产品。而现在国家医保局明确要求,各地应严格执行《药品目录》,不得自行制定目录或用变通的方法增加目录内药品,也不得自行调整目录内药品的限定支付范围。可见,20个药重点监控药品被明确剔除,而且地方也没有增补权限,建立防范“神药”再次进入医保目录的长效机制。

这20个药品此次被全部调出,预计将会给市场、药企、病患者带来影响。从调出的品种看,有一些是年销售量比较大的品种,比如复合辅酶、脑苷肌肽,销售额高达三四十亿。这20个重点监控药品中,部分品种为企业独家品种,如注射用复合辅酶、小牛血清去蛋白注射液和曲克芦丁脑蛋白水解物注射液,分别为双鹭药业、复星药业锦州奥鸿药业有限责任公司、吉林四环制药有限公司的独家品种。还有部分涉及不少大药企,如转化糖电解质注射液的主要生产方之一为扬子江药业,注射用鼠神经生长因子的生产企业中有丽珠制药厂,奥拉西坦为石药集团欧意药业,伊达拉奉注射液为南京先声东元药业。

2、各省市已出手,地方增补品种今年要清理40%

2019年9月26-27日国家医保局在武汉举办的医药服务管理培训会上,明确要求三年内按各省增补数量的40%、40%、20%的节奏调出。

而且,近日《2020年医药服务管理工作要点》中,给出确切时限:关于医保目录管理方面,要尽快制定增补品种的3年消化方案,于今年6月底前将国家重点监控品种剔除出目录并完成40%省增补品种的消化。

由此看来,今年内地方增补品种要清理40%的比例是大势所趋。

各省市出手,近千药品已被踢出医保目录。江西省医保局已建立《江西省过渡期保留药品目录》,包括超出《国家新版目录》的22个西药和46个中成药,保留期限分别到2020年12月31日和2022年6月30日,到期后直接移出医保目录。

截至目前,江西、山东、北京、湖南、四川、广东、天津、浙江等多地已相继发文,开展省级目录与新版国家医保目录的对接工作。其中很重要的一点,就是调出地方增补品种。




受此次疫情影响,医保基金压力加大,必然要加快并且更加彻底地把“神药”清除出医保目录,为医保资源腾出足够的空间。总之,过去一大批“神药”依靠进入医保目录,就可以在市场上大行其道的好日子已经一去不复返。

(关于内容有任何问题,可以与Dr.2进行探讨,微信号:medicool2)


浏览次数:2964次