互联网+纳入医保,上海、武汉一小步,全国医改一大步
作者Dr.2,Medicool医库公司董事长
互联网医疗的商业模式被人诟病已久,例如模式走不通;不是所有的疾病都适合在线问诊;病人期望和平台能力之间产生了落差;医生对于病情判断与患者预期不一致;产生付费争议;收费依据不明确等等。曾经dxy的李天天多次公开演讲和文章中用的标题是“移动医疗移不动”云云。
但是,疫情之下互联网医疗被动承接了很大一部分看诊服务,忽然发现非常多的医疗问题是“移得动”的,某些质疑的问题发现微不足道了。现在为了加强新冠肺炎疫情防控,方便参保人员就医和购药,减少人群聚集和交叉感染风险,国家鼓励在线问诊,一些省把互联网诊疗纳入医保支付范围:
国家卫生健康委办公厅2月3日发布《关于加强信息化支撑新型冠状病毒感染的肺炎疫情防控工作的通知》,提出积极组织各级医疗机构借助“互联网+”开展针对新冠肺炎的网上义务咨询、居家医学观察指导等服务,拓展线上医疗服务空间,引导患者有序就医,缓解线下门诊压力。
2月23日下午上海市疫情防控工作领导小组新闻发布会透露,为全面服务新冠肺炎疫情防控和统筹做好日常医疗保障,上海市医保部门推出“医保12条”措施。第一条就是,支持“互联网+”医疗服务试行纳入医保支付。
一、支持“互联网+”医疗服务试行纳入医保支付
为了充分发挥互联网远程医疗优势,让群众足不出户就能得到医疗服务,疫情期间有效降低交叉感染风险,上海市将具备互联网诊疗服务方式的定点医疗机构,为常见病和慢性病参保患者复诊提供的“互联网+”医疗服务,试行纳入医保支付范围。
武汉市医疗保障局也于2月24日公布了18条措施服务疫情防控和日常医疗保障,将具备互联网诊疗服务资质的医保定点医疗机构,为参保人员提供的常见病、慢性病“互联网+”复诊服务纳入医保支付范围,实现线上诊断、处方外配、在线支付和线下药物配送上门服务。
目前首批3家医院的互联网诊疗纳入武汉市医保:华中科技大学同济医学院附属协和医院、武汉大学人民医院和武汉市中心医院。接下来,武汉市还会将具备互联网诊疗服务方式的定点医疗机构,为常见病和慢性病参保患者复诊提供的互联网诊疗医疗服务,试行纳入医保支付范围。患者在支付方式上,实现医保在线结算,参保人员只需支付个人负担部分。医疗机构提供互联网诊疗医疗服务的价格和医保支付政策,线上、线下保持一致。在药品配送上,医疗机构可委托具备资质的第三方机构开展药品配送上门服务。
事实上,从去年9月开始就有文件政策支持互联网医疗纳入医保:国家医保局出台《关于完善“互联网+”医疗服务价格和医保支付政策的指导意见》,支持“互联网+”医疗服务有序发展。该《意见》明确提出,非营利性医疗机构开展的“互联网+”医疗服务,按项目管理;营利性医疗机构可自行设立医疗服务价格项目。项目准入以省级为主,同时要满足卫生行业主管部门准许、直接向患者提供服务、实现线下相同项目功能的基本条件,并明确了远程教育培训等不作为医疗服务价格项目的情形。
为什么之前对互联网医疗有很多限制,现在全面放开鼓励?为什么之前在线问诊诸多质疑,现在大家逐步接受?很多问题的本质其实是,一些部门利益和公立医疗体系,以医疗安全之名行过度监管之实。事实证明,疫情下互联网诊疗被迫开放,并没有带来什么麻烦,反而起到了很好的作用。
1、在新冠肺炎疫情期间,由于互联网医疗承接了部分看诊服务,而且减少人群聚集和交叉感染风险,对减轻线下医疗机构的接诊压力起到了重要作用。
2、在线问诊是给医保省钱,而不是浪费医保费用。如果所有患者都去医院找医生,不仅增加社会总成本,而且常见病、多发病还会诱导不必要的检查和诊疗费。
3、自由的市场,一定是从高成本向低成本驱动,从复杂费力到便民快捷转变。在疫情中互联网诊疗充分发挥了自身优势。
这些才是互联网诊疗、在线问诊的真正价值所在,这些作用无可替代。至于文章开始提到的收费不明等问题,都不是在线问诊的核心和重点,而这些付费争议的问题也将在实施过程中动态调整,不断完善。如果互联网诊疗不放开,这些问题就永远无法解决。
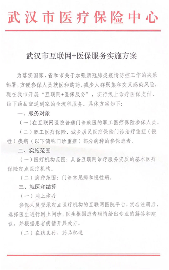
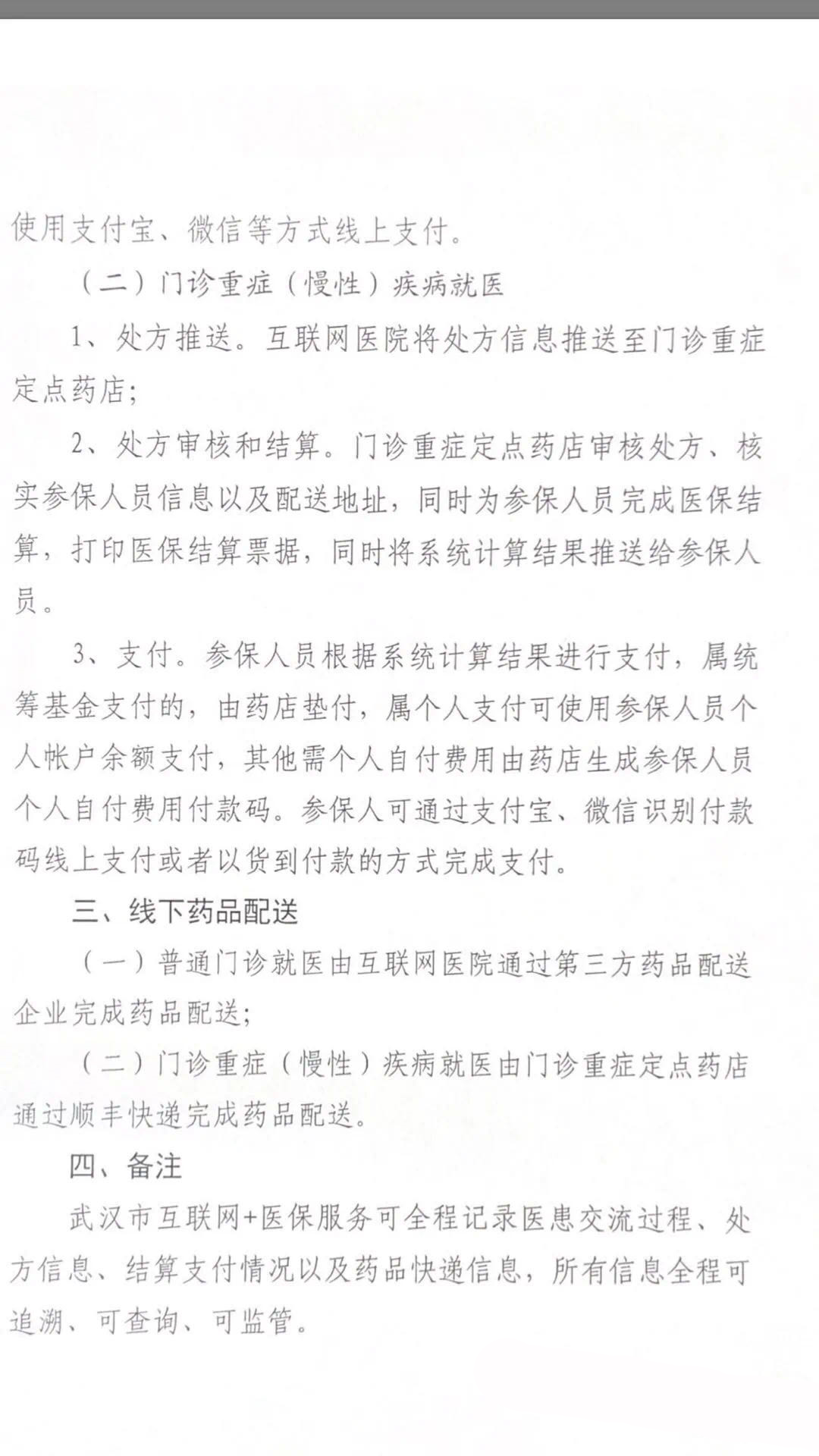
上海、武汉互联网+纳入医保的试点,虽然暂时只是一小步,但却是全国的一大步。如同上海集采试点,一旦实施顺利,全国铺开只是时间问题。受此次疫情的影响,政府加速出台了相关的扶植政策,这无疑对整个互联网诊疗行业都会起到一个很大的推动作用。附《武汉市互联网+医保服务实施方案》及《武汉市互联网+医保服务操作指南》全文



(关于内容有任何问题,可以与Dr.2进行探讨,微信号:medicool2)
浏览次数:3280次