院长受贿600多万判十年,香雪制药、华润三九等药企涉案!

作者Dr.2,Medicool医库公司董事长     

       

近期公开了一起医药回扣大案的判决书,2019年12月,湖北宜昌市中医医院原党委副书记、院长刘雄因受贿超600万元,一审被法院判处有期徒刑十年。




法院认为,被告人刘雄身为国有事业单位工作人员,利用职务之便,为他人谋取利益,收受他人财物价值共计人民币6025065.33元,数额特别巨大,其行为已经构成受贿罪。判决如下:
1、被告人刘雄犯受贿罪,判处有期徒刑十年,并处罚金人民币五十万元。
2、对被告人刘雄退缴的价值共计人民币6025065.33元的涉案财物予以没收,上缴国库。

根据法院判决书认定的犯罪事实,刘雄在数年间利用职务之便主要收取了多人的财物,除了大量现金,赃物还包括一辆汽车、14块金条,以及在上海低价购得的一套房产。


01

涉及多家供应商


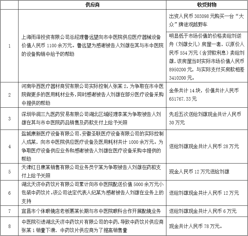
根据证据显示,本案涉及众多中医院的供应商。包括:上海雨泽投资有限公司、河南华西医疗器材商贸有限公司、深圳华润三九医药贸易有限公司、盐城康新医疗设备有限公司、安徽圣联医疗设备有限公司、天津红日康某销售有限公司、湖北天济中药饮片有限公司、中药饮片供应商,还有宜昌市个体眼镜店。


02

行贿的对象从院长发展到院长家属


其中涉案金额较大的是,上海雨泽投资有限公司总经理鲁远望向市中医院供应医疗器械设备价值人民币1100余万元。为感谢中医院院长在其与中医院的设备购销中给予的帮助,为刘雄的女儿刘逆舟购买汽车一辆,并以明显低于市场价值的价格卖给刘逆舟房屋一套,刘雄从中实际收受财物价值共计人民币3713298元。采购医疗器械设备价值人民币1100余万元,是笔不小的数目,而且行贿的对象已经从院长发展到院长家属,为其女儿购车买房。


03

中药饮片的市场竞争激烈,

权力寻租争相送钱


另一笔涉案金额较大的是,中药饮片供应商送给刘雄送现金78万元。因为该中医医院引进新的中药供应商,导致原有长期的中药饮片供应商销量下滑,为了提高销量,原有供应商不惜送出78万来分得一杯羹,可见中药饮片的市场竞争相当激烈。根据判决书:中药饮片供应商张某1长期以亳州华鑫中药饮片科技有限公司、亳州市博宇医药有限公司、宜昌市瑞康医药有限公司的名义向市中医院供应中药,2012年市中医院引进湖北天济中药饮片有限公司的中药,导致张某1的销量下滑,为了提高销售量,张某1以与被告人刘雄合伙做生意分红的名义先后三次给刘雄送现金共计人民币78万元。


上述提到中医医院引进新的中药供应商,湖北天济中药饮片有限公司。那么这家公司是如何成为供应商的呢?也是通过送出现金获得该院长的支持。根据判决书:2012年至2018年,湖北天济中药饮片有限公司累计向市中医院配送价值5000余万元小包装中药饮片。该公司法定代表人纪某为感谢被告人刘雄在业务上的支持,于2013年至2018年每年春节前后以拜年为名先后六次送给刘雄现金共计人民币12万元。

可见,引进新的供应商让这位院长从两边获利。新供应商为了新市场需要获得院长支持,最直接的方法就是送上现金。而之前长期合作的供应商因此销量下滑,为了继续占有医院市场,也要不惜代价的献上财物。该院长因此得以通过权力寻租,获取多方不正当利益。


04

知名药企上市公司也卷入其中


公开资料显示,湖北天济由上市公司香雪制药持股55%,是香雪制药并表子公司。而且湖北天济对于香雪制药的重要性毋庸置疑。2019年半年报显示,香雪制药上半年营收13.25亿元,净利润5590万元。而湖北天济上半年营收4.73亿元,净利润4219万元。

根据判决书:2015年初,深圳华润三九医药贸易有限公司湖北区域经理李某为争取被告人刘雄在其与市中医院药品销售及药款支付上给予关照,先后五次送给刘雄现金共计人民币30万元,刘雄均予以收受。判决书显示,李某每次给刘雄送钱,都是先让单位门市部为其准备现金,用快递袋装好后到刘雄办公室送给刘雄。深圳华润三九医药贸易有限公司为上市公司华润三九旗下全资子公司。




从以上案件披露中我们发现,医疗器械行业是行贿与潜规则的重灾区,行贿标的大,价格水分空间也比较大!中药饮片是另一个重灾区,该院长也采用了平衡与两头吃回扣的做法,感觉类似国家集采份额分配的逻辑。

而上市公司香雪制药与华润三九的地区经理行贿证据曝光,却引出了另一个问题,这明显是公司行为,而非个人行为!以华润三九为例,因为首先,行贿标的约等于其经理个人合法年收入,不可能个人喝西北风倒贴钱去给企业运作。其次,已查实的行贿标的三十万元,每次都是让其公司工作人员准备的现金,用快递袋封好后送出,那么至少是超过三人以上知晓,但最核心的问题是,这笔钱是采用何种方式入账的!既然是从华润三九子公司账上提现,那么必然有一个财务做账与发票或者劳务费支出的证据链,假定原来账上的发票明细与支出管理审计是合格的,所谓证据链合规都是真的!那么这个判例一出来,显然这笔钱支出的依据和发票就必然是假的了!

财政部77家药企查账工作历时四个月,刚刚收尾,近期开始汇总。那么如此明显的做假账洗钱去行贿已经板上钉钉,不知道参照此种方式进行的洗钱还有多少?只送院长,药剂科与科室主任不送吗?处方医生没有吗?他们的钱是如何洗出来的呢?

某些企业因为合规检查的原因,假模假样弄了一个所谓“阳光营销平台”,让某些互联网医疗平台或者自己控制的公司,以一些虚假证据链给医生进行支付,实际支付的依据是企业提供的Excel表,那么这些其实就是洗钱行贿!这些企业自以为聪明,认为一切证据链面上合规,其实一旦这些洗钱的互联网医疗平台被举报,或者查实造假,那么之前企业提供的所谓阳光营销合规证据链,就会变成不合规营销的证据链永久保存下来!

换句话说,以前给信封里装现金反而没事,万一倒霉,查实几十万我就认,其他的打死不认账自然过关!现在可倒好,几千万的标的在所谓阳光营销平台上过,永远保存了每一笔的支付依据!因为这本质上是给医生回扣的钱,所以医生根本不可能花太多时间精力给你额外付出什么,因为那得另外给钱!因此这些阳光营销平台最常见的做法是让医生点击看学术视频就给钱,证据链是依据医生行为支付,可是局部看起来每一个都合规,整体就显得很荒谬!让一千多个医生一年不停地看视频然后就支付几千万?换句话说,逮住一个羊猛薅毛,把羊都薅凸了,除了自己公司掩耳盗铃之外,没有人看不懂这是为什么!然后一年两年三年这么继续,把一切暴露在阳光下,根本经不起任何检查与同行或内部人举报,一旦出事,防火墙都没有,然后整体追溯!

包括某山东南部大药企,一谈就是要如何“接地气”,直问主题,我这笔营销费用多少比例可以给医生,多少比例消耗掉,就是洗钱,因为洗钱给回扣效果最好,最接地气!

77家被查账并不代表77家之外的企业就平安无事了,一切会等年后,国家公布结果,估计会以实际案例为例进行整改,其实对很多“接地气”的药企来说,噩梦才刚刚开始!

(关于内容有任何问题,可以与Dr.2进行探讨,微信号:medicool2)


浏览次数:3116次