全面解析新版医保目录对医药全行业的影响(下): 以治疗性药品为主导,中药注射剂无一新增!

作者Dr.2,珍立拍股份公司董事长     

       

1、新增品种:中成药比例高


新版医保目录共新增148个品种,其中,西药47个,中成药101个,共新增226种药品(按剂型计),涉及840个药品文号。


新增品种的药品类别(按药品文号统计)


从统计中,我们看到新增的药品中,中药占了一大部分。从2004到2019四版的医保目录纵向对比来看,中成药占比越来越大。


在2004版医保目录中,中成药(含民族药)823个,占医保目录药品总数44.5%,现在在2019版的医保目录中,中成药中成药(含民族药)增加至1321个,占医保目录药品总数接近50%,中成药比重越来越大,现在基本与西药平分秋色。民族药由2004年的47个增加至2019年的93个。


这充分体现了我国政府中西医并重的行业引导思路。国家鼓励中医药发展仍是确定性的大趋势,但只有疗效确切,价格合理的药品未来才会继续蓬勃发展。


2、新入的独家中成药品种:药品范围广,涉及多家中药企业


医保目录共调入了101个中成药品种,其中77个是独家品种,占比高达76.2%,这些品种无疑在未来的招标采购中占据了先天优势。


从药品分类的情况看,品种数最多的是清热剂,有17个品种,祛瘀剂有11个品种。从药品剂型来看,主要是口服制剂,数量较多的是胶囊剂和颗粒剂,未见中药注射剂的踪影。从用药人群来看,本次有9个儿童用药被纳入医保目录。中成药儿科用药是中成药市场一个中药的组成部分。


从医药企业角度来看,新增的77个独家中成药品种,涉及将近60多家医药企业,有的企业有一个品种进入,而北京同仁堂和陕西摩美得气血和的新增独家多达3、4种,成为77个中成药独家品种中最大的赢家。



3、新增独家西药品种:外资企业获益明显


本次西药新增47个品种,共涉及100多个产品,其中有70多款产品是独家(细分剂型)。根据医药经济报统计,其中糖尿病药31个,降压药13个,神经系统药物8个,三种慢性进行性疾病占据了新调入西药产品的70%以上。可见这三种慢性病在新版目录里的重要地位。


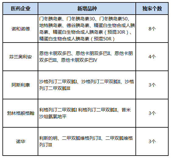
从内外资药企来看,独家西药品种中,超过一半是进口药,有48个。而国产药只有26个。进口药品涉及23家大型跨国药企,而且大多数外企都有至少两个独家品种,例如诺和诺德(8个)、芬兰奥利安(4个)、阿斯利康(3个)、勃林格殷格翰(3个)、诺华(3个)等。



再来看新晋的独家国产药,只有26个,涉及本土药企20家。相比获益的中成药企业和外资药企,新版目录让本土的药企获益面相对更小了。本次获益的、有新增多个独家药品的本土企业有:通化东宝(3个)、重庆华邦(3个)、甘李药业(2个)、江苏豪森(2个)。



4、谈判药品:西药为主


从目前公布的48个谈判药品来看,含有43个西药占90%以上、5个中药。


从适应症角度看,43个谈判西药中,近六成集中在抗肿瘤及免疫调节药物,包括厄洛替尼、阿法替尼等16个蛋白激酶抑制剂,曲妥珠单抗、贝伐珠单抗、尼妥珠单抗、西妥昔单抗等4个单克隆抗体。


虽然常规目录中药、西药平分秋色,新增品种看起来中成药类企业获益更多,但是谈判药品几乎是都是西药。因为谈判药品的选择,侧重于原研药、新药、重大创新药,之前以高价进入国内市场时,让很多患者买不起。未来可以经过价格谈判,纳入目录范围。


因此这类临床价值较高的药,纳入目录的厂家也将有机会获益。但是进入目录同时也要让出价格利润,医保这个大宗买家有很强的议价能力,最终让企业大幅降价。这里我们整理了谈判药品中的独家品种厂家。




5、以上进入医保目录的独家品种意味着什么?


被纳入医保目录的药品意味着可以迅速放量,销量很可能在短期内实现大幅增长,同比的销售额也会成倍增长。尤其是独家产品若进入医保,更是为其在市场上打了“强心剂”。


而且目前政策趋势地方增补权限缩减,医保大权收归中央,未进医保的将无法通过和各地医保谈判进入地方目录。因此2019年版的医保目录的排他性更强、赋予药企的市场空间更加大。


但是值得注意的是,有人一看进医保了就觉得是利好,其实不尽然,这次公布的是目录,而没有定价,大批的充分竞争产品可能被迫规模降价,国家谈判品质和独家品种十有八九不能随心所欲定价,比目前的市场价降个30%属于平常事,所以相比目前的市场态势,很多公司是否真的可以大幅获益很难说!


不过,对没有进入的品种,特别是曾经医保支付,现在被踢出来的品种,可能将面临灭顶之灾,销售断崖是一定会出现的!


如果公司就这几个品种,那么几乎离死不远了!而且按照新医保“腾笼换鸟”的思路,挤压医药全渠道灰色利润,以后高定价高费用高回扣模式将很难走下去,合规营销是未来企业的生死一课!77家查账结果即将公布,大伙拭目以待!


下篇文章将重点分析最受重伤的几家药企,敬请期待!



关于如何真实合规促进药企上量,低成本可持续进行有效学术推广,可以与作者Dr.2交流联系(微信号:medicool2)


浏览次数:3143次